留学ガイド
课程推荐
了解更多

留学生数がxxx万人に達した今、日本はまだ良き留学先なのか?

发布时间: 2022年12月13日    作者:致遠塾

临近年底,也意味着大四和修二的学生马上也要进入自己学生生涯的最终篇幅。而他们一部分选择留在日本继续升学或者就职,而很大部分人群也都是会在毕业后陆陆续续归国。一个巨大的归国浪潮就要来了。


而近日,LinkedIn(领英)发布了『2022年中国留学生归国求职洞察报告』,对于海外留学生归国状况以及归国就职状况进行了一系列的统计分析。更是明确了,留学生海外就业虽仍是首选,但是学成归国的势头也越发明显,2021年的归国人数更是突破了百万级别。

  

                                                                                                                   


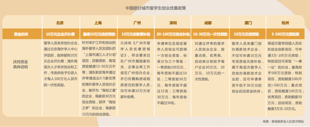
而另一边,国内的各大城市对于留学生归国也都有非常大的落户政策以及资金扶持政策。


                                                                                                                   


比如说北京针对留学人员驻京创业直接提供10万人民币的企业开办费,如果是海外高层人员创业一次性获得100万人民币的奖励。


而且北京落户信息之前小远也做过相关介绍留学生落户北京需要满足2个大前提条件:

1️⃣满足落户北京的留学生申请条件(GAMRCH以上的正常毕业生基本符合)

2️⃣所签署劳动合同的用人单位满足落户标准(大手企业,龙头企业)


而广州则是提供10万人民币于拥有《广州市留学人员优惠资格证》,并且在国家机关,企业事业单位或者自行创业的归国留学生用作住房或购房补贴。而且隔壁深圳更是直接给出了30到100万人民币的创业补贴。


同样的,落户广州和深圳也都有对应的政策。


落户深圳只需要获得《出国留学人员资格证明》,详细条件:

1️⃣在国(境)外学习并获得学士以上学位的留学人员(包括已获得居住国永久居留权、留学国再入境资格者)

2️⃣在国(境)外高等院校、科研机构工作或学习一年以上并取得一定成果的访问学者或博士后等进修人员。


⭐留学生回国有补贴!可落户!!!


那么留学生回国到底期待的薪资水平和想去的行业是哪些呢?


首先期待薪资核心是在25k以上,毕竟作为高才留学生,对于薪资的期盼值都还是较高,但是核心区间还是在8k-18k之间。


                                                                                                           

而比较想去的企业依旧是外资暂居绝对第一,并且期望的城市依旧是一线城市,毕竟福利和可能性都还摆在那里。



而且国内的大手企业也纷纷对于归国留学生举办了专场招聘,你所熟知的阿里巴巴、腾讯、华为,外资的麦肯锡、波士顿咨询、埃森哲、摩根士丹利,日资的似鸟、无印良品、abeam,回国可选的途径非常的多。


另一边,留在日本的留学生如果毕业留在日本都会拿多少工资呢?出入国在留管理厅的数据来看,包含着所有留学签证转到就劳签证的人里,50%是拿着20~25万的月薪,是不是感觉不是那么高嘛!?但是这里是意味着语言学校,专门,短期大学的留学签也包含在内的结果。



但是你只要是好大学毕业,月薪稳妥40万起,最高平均年薪都是破千万日币(50万人民币)的哦。



最后,小远还是来给大家总结一下,留学的意义到底在哪里:


联系我们

contact